智慧校园入口智慧校园入口

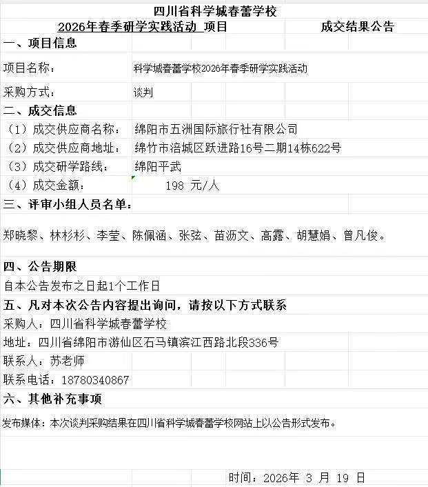
四川省科学城春蕾学校2026年春季学期研学实践活动项目成交结果